Have a project in mind?
Let’s turn your ideas into reality! Get in touch to discuss how we can bring your project to life.
Have a project in mind?
Let’s turn your ideas into reality! Get in touch to discuss how we can bring your project to life.
Have a project in mind?
Let’s turn your ideas into reality! Get in touch to discuss how we can bring your project to life.

MindPath
MindPath
MindPath
Guides users on their mental health journey
Guides users on their mental health journey
Guides users on their mental health journey



JV
My Role
My Role
My Role
UX/UI design
UX/UI design
UX/UI design
Duration
Duration
Duration
2 months
2 months
2 months
Skills
Skills
Skills
User research
UX process
Usability testing
Visual design
User research
UX process
Usability testing
Visual design
User research
UX process
Usability testing
Visual design
About MindPath
MindPath is a mental health app designed to help users track their moods, engage in guided psychotherapy exercises, and connect with a supportive community supervised by professionals. Using AI-powered mood tracking and evidence-based techniques like cognitive behavioral therapy (CBT) and mindfulness, the app provides personalized insights to help users better understand and manage their emotions. With an intuitive and empathetic design, MindPath serves as a personal guide to improved mental well-being, offering structured support for self-care and emotional growth.
About MindPath
MindPath is a mental health app designed to help users track their moods, engage in guided psychotherapy exercises, and connect with a supportive community supervised by professionals. Using AI-powered mood tracking and evidence-based techniques like cognitive behavioral therapy (CBT) and mindfulness, the app provides personalized insights to help users better understand and manage their emotions. With an intuitive and empathetic design, MindPath serves as a personal guide to improved mental well-being, offering structured support for self-care and emotional growth.
About MindPath
MindPath is a mental health app designed to help users track their moods, engage in guided psychotherapy exercises, and connect with a supportive community supervised by professionals. Using AI-powered mood tracking and evidence-based techniques like cognitive behavioral therapy (CBT) and mindfulness, the app provides personalized insights to help users better understand and manage their emotions. With an intuitive and empathetic design, MindPath serves as a personal guide to improved mental well-being, offering structured support for self-care and emotional growth.
Problem
In today’s fast-paced world, many individuals struggle with managing their mental health due to a lack of accessible, structured, and personalized support. While therapy and self-help resources exist, users often feel overwhelmed by fragmented information, lack of guidance, and difficulty tracking their emotional progress.
Problem
In today’s fast-paced world, many individuals struggle with managing their mental health due to a lack of accessible, structured, and personalized support. While therapy and self-help resources exist, users often feel overwhelmed by fragmented information, lack of guidance, and difficulty tracking their emotional progress.
Problem
In today’s fast-paced world, many individuals struggle with managing their mental health due to a lack of accessible, structured, and personalized support. While therapy and self-help resources exist, users often feel overwhelmed by fragmented information, lack of guidance, and difficulty tracking their emotional progress.



The solution
A user-centered mobile app that provides intuitive, AI-powered mood tracking system, guided psychotherapy exercises, and a supportive and professionally supervised peer community. The platform will help users identify emotional trends, access self-help tools based on cognitive behavioral therapy (CBT) and mindfulness, and connect with others for shared experiences and encouragement.
The solution
A user-centered mobile app that provides intuitive, AI-powered mood tracking system, guided psychotherapy exercises, and a supportive and professionally supervised peer community. The platform will help users identify emotional trends, access self-help tools based on cognitive behavioral therapy (CBT) and mindfulness, and connect with others for shared experiences and encouragement.
The solution
A user-centered mobile app that provides intuitive, AI-powered mood tracking system, guided psychotherapy exercises, and a supportive and professionally supervised peer community. The platform will help users identify emotional trends, access self-help tools based on cognitive behavioral therapy (CBT) and mindfulness, and connect with others for shared experiences and encouragement.
Design process
The design process followed a human-centered approach, including empathizing with users, defining key challenges, ideating solutions, prototyping intuitive designs, and testing for usability.
Design process
The design process followed a human-centered approach, including empathizing with users, defining key challenges, ideating solutions, prototyping intuitive designs, and testing for usability.
Design process
The design process followed a human-centered approach, including empathizing with users, defining key challenges, ideating solutions, prototyping intuitive designs, and testing for usability.

Empathize
Empathize
Empathize

Define
Define
Define

Ideate
Ideate
Ideate


Prototype

Prototype
Prototype

Test
Test


Test

Test
Test
Test

Empathize
Empathize
Empathize
Who are the users
Who are the users
Who are the users
User research
User research
User research
Persona
Persona
Persona
User Journey Map
User Journey Map
User Journey Map



Who are the users?
MindPath is for anyone looking to improve their mental well-being, including individuals managing stress, anxiety, or depression, as well as those in therapy who need a companion tool for mood tracking and guided self-help exercises. It also supports users seeking a safe community to share experiences and find encouragement. Designed for young adults, professionals, and anyone on a self-care journey, MindPath offers structured support for better emotional well-being.
Who are the users?
MindPath is for anyone looking to improve their mental well-being, including individuals managing stress, anxiety, or depression, as well as those in therapy who need a companion tool for mood tracking and guided self-help exercises. It also supports users seeking a safe community to share experiences and find encouragement. Designed for young adults, professionals, and anyone on a self-care journey, MindPath offers structured support for better emotional well-being.
Who are the users?
MindPath is for anyone looking to improve their mental well-being, including individuals managing stress, anxiety, or depression, as well as those in therapy who need a companion tool for mood tracking and guided self-help exercises. It also supports users seeking a safe community to share experiences and find encouragement. Designed for young adults, professionals, and anyone on a self-care journey, MindPath offers structured support for better emotional well-being.
User interviews
The interviews were conducted with 10 individuals asking them about their current mental and emotional well-being. The focus of the research was to find out more about ways how they are dealing with stressful situations.
User interviews
The interviews were conducted with 10 individuals asking them about their current mental and emotional well-being. The focus of the research was to find out more about ways how they are dealing with stressful situations.
User interviews
The interviews were conducted with 10 individuals asking them about their current mental and emotional well-being. The focus of the research was to find out more about ways how they are dealing with stressful situations.
How would you describe your current mental well-being?
How would you describe your current mental well-being?
How would you describe your current mental well-being?
How do you experience the stress?
How do you experience the stress?
How do you experience the stress?
Are there any factors/sources in you daily life that negatively influence your mental well-being?
Are there any factors/sources in you daily life that negatively influence your mental well-being?
Are there any factors/sources in you daily life that negatively influence your mental well-being?
Do you feel comfortable speaking about your mental health concerns to anybody in your private and workplace environments?
Do you feel comfortable speaking about your mental health concerns to anybody in your private and workplace environments?
Do you feel comfortable speaking about your mental health concerns to anybody in your private and workplace environments?
How do you cope with stress?
How do you cope with stress?
How do you cope with stress?
User research finding
User research finding
User research finding
Are you experiencing stress for
last two months?
Are you experiencing stress for
last two months?
Are you experiencing stress for
last two months?
89%
Answered
yes
89%
Answered
yes
89%
Answered
yes
Do you track your mood swings?
Do you track your mood swings?
Do you track your mood swings?
50%
Answered
yes
50%
Answered
yes
50%
Answered
yes
Do you share your emotions and thoughts
with somebody?
Do you share your emotions and thoughts
with somebody?
Do you share your emotions and thoughts
with somebody?
70%
Answered
yes
70%
Answered
yes
70%
Answered
yes
Do you thing that you receive
enough support?
Do you thing that you receive
enough support?
Do you thing that you receive
enough support?
92%
Answered
no
92%
Answered
no
92%
Answered
no
Are you comfortable to share your
feeling with unknown people who
experience the same issues?
Are you comfortable to share your
feeling with unknown people who
experience the same issues?
Are you comfortable to share your
feeling with unknown people who
experience the same issues?
85%
Answered
yes
85%
Answered
yes
85%
Answered
yes
Key observations
Key observations
Key observations
Mental Health
Users indicated that they want to improve their current well-being and overcome anxiety, stress, depression and other mental states.
Mental Health
Users indicated that they want to improve their current well-being and overcome anxiety, stress, depression and other mental states.
Mental Health
Users indicated that they want to improve their current well-being and overcome anxiety, stress, depression and other mental states.
Communities
Users want to connect with people experiencing the same issues as them and being supported by professionals.
Communities
Users want to connect with people experiencing the same issues as them and being supported by professionals.
Communities
Users want to connect with people experiencing the same issues as them and being supported by professionals.
Mood tracking
Users are willing to have a better overview on their moods and emotions
Mood tracking
Users are willing to have a better overview on their moods and emotions
Mood tracking
Users are willing to have a better overview on their moods and emotions
Professional support
Users feel more secure sharing their feeling and thoughts with professional supervised environments.
Professional support
Users feel more secure sharing their feeling and thoughts with professional supervised environments.
Professional support
Users feel more secure sharing their feeling and thoughts with professional supervised environments.
User persona
User persona
User persona



User Journey Map
User Journey Map
User Journey Map
Problem
Jenny feels stresses and overwhelmed because of the current professional situation. She doesn’t feel empowered to share her throughs and emotions to her close people. But, she decided to find online community supervised by phycologists and self-help exercises to help herself in improving her well-being.
Research
Jenny searches for an app that can provide her with useful insights of her moods, exercises for improving self-esteem and overcoming stress and thrust-worthy online community that experience the similar issue as her.
Problem
Jenny feels stresses and overwhelmed because of the current professional situation. She doesn’t feel empowered to share her throughs and emotions to her close people. But, she decided to find online community supervised by phycologists and self-help exercises to help herself in improving her well-being.
Research
Jenny searches for an app that can provide her with useful insights of her moods, exercises for improving self-esteem and overcoming stress and thrust-worthy online community that experience the similar issue as her.
Research
Jenny searches for an app that can provide her with useful insights of her moods, exercises for improving self-esteem and overcoming stress and thrust-worthy online community that experience the similar issue as her.
Decision
She founds MindPath app looking for online community to share her current thoughts and emotions and check her current mood.
Decision
She founds MindPath app looking for online community to share her current thoughts and emotions and check her current mood.
Joining the community
She decides to join the online community experience the difficulties after loosing job and getting support and exercises from professionals.
Joining the community
She decides to join the online community experience the difficulties after loosing job and getting support and exercises from professionals.
Results
She feels that she is not alone and other people are experiencing the same issue. The self-help exercises improved her current mood and well-being.
Results
She feels that she is not alone and other people are experiencing the same issue. The self-help exercises improved her current mood and well-being.
Results
She feels that she is not alone and other people are experiencing the same issue. The self-help exercises improved her current mood and well-being.

Define
Define
Define
Problem Statement
Problem Statement
Problem Statement
Competitor Analysis
Competitor Analysis
Competitor Analysis
Problem Statement
Problem Statement
Problem Statement
Many individuals are currently experiencing high-stress levels due to recent economic fluctuations, unstable job markets, and difficulties providing for their families. They desire to boost their mental well-being by sharing their concerns and being able to communicate with others without any discomfort. They prefer sharing their feelings in professionally supervised communities with similar issues, checking their daily moods and self-help exercises provided by professionals.
Jenny desires to connect with individuals facing similar daily and ongoing challenges, particularly when she feels stressed or anxious.
Many individuals are currently experiencing high-stress levels due to recent economic fluctuations, unstable job markets, and difficulties providing for their families. They desire to boost their mental well-being by sharing their concerns and being able to communicate with others without any discomfort. They prefer sharing their feelings in professionally supervised communities with similar issues, checking their daily moods and self-help exercises provided by professionals.
Jenny desires to connect with individuals facing similar daily and ongoing challenges, particularly when she feels stressed or anxious.
Many individuals are currently experiencing high-stress levels due to recent economic fluctuations, unstable job markets, and difficulties providing for their families. They desire to boost their mental well-being by sharing their concerns and being able to communicate with others without any discomfort. They prefer sharing their feelings in professionally supervised communities with similar issues, checking their daily moods and self-help exercises provided by professionals.
Jenny desires to connect with individuals facing similar daily and ongoing challenges, particularly when she feels stressed or anxious.
Competitor Analysis
Competitor Analysis
Competitor Analysis
The purpose of this analysis was to examine mental health apps available in the marketplace and the features and services they offer to end users. This analysis helped us gain insights into user needs and identify features to incorporate into our app.
The purpose of this analysis was to examine mental health apps available in the marketplace and the features and services they offer to end users. This analysis helped us gain insights into user needs and identify features to incorporate into our app.
The purpose of this analysis was to examine mental health apps available in the marketplace and the features and services they offer to end users. This analysis helped us gain insights into user needs and identify features to incorporate into our app.




Ideate
Ideate
Ideate
Ideas
Ideas
Ideas
Information Architecture
Information
Architecture
Information Architecture
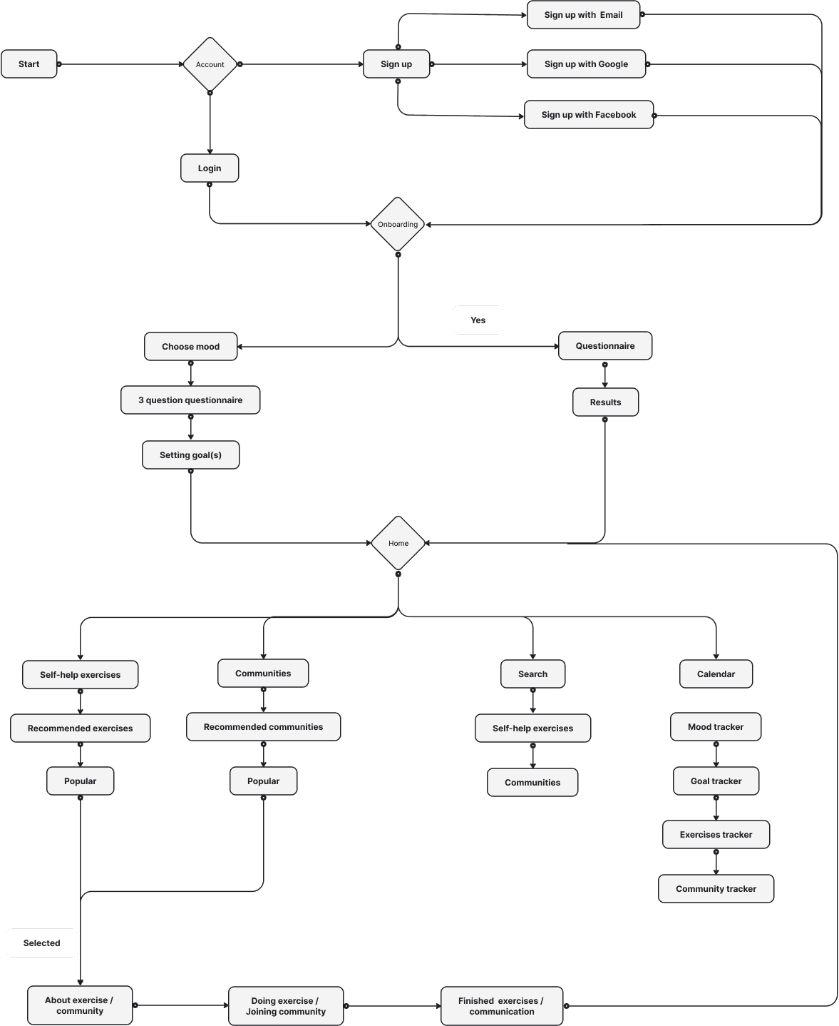
User flow
User
flow
User flow
Wireframes
Wireframes
Wireframes
Ideas
Ideas
Ideas



Information Architecture
Information Architecture
Information Architecture



User flow
User flow
User flow



Wireframes - Whimsical
Wireframes - Whimsical
Wireframes - Whimsical




Test
Test
Test
Usability study
Usability
study
Usability study
Test metrics
Test metrics
Test metrics
System Usability Scale
System Usability
Scale
System Usability Scale
Usability test
Purpose: Our aim with the test is to determine if users can easily find all options available in
the app and to evaluate their experience compared to similar mental health apps.
Scope: We would like to assess the accessibility of this app for users and evaluate whether the process of accessing each section of the app is easy or difficult for them. Additionally, we would like to test the navigation options and user control
within the app.
Usability test
Purpose: Our aim with the test is to determine if users can easily find all options available in
the app and to evaluate their experience compared to similar mental health apps.
Scope: We would like to assess the accessibility of this app for users and evaluate whether the process of accessing each section of the app is easy or difficult for them. Additionally, we would like to test the navigation options and user control
within the app.
Usability test
Purpose: Our aim with the test is to determine if users can easily find all options available in the app and to evaluate their experience compared to similar mental health apps.
Scope: We would like to assess the accessibility of this app for users and evaluate whether the process of accessing each section of the app is easy or difficult for them. Additionally, we would like to test the navigation options and user control within the app.



Participants
The participants are people willing to help themselves through the difficult times. They are into exercises helping their mental health and sharing their issue with other people experiencing same or similar issues as them. The 6 people participated in the testing - 4 females, 2 males aged 30 - 45 y.o.
Participants
The participants are people willing to help themselves through the difficult times. They are into exercises helping their mental health and sharing their issue with other people experiencing same or similar issues as them. The 6 people participated in the testing - 4 females, 2 males aged 30 - 45 y.o.
Participants
The participants are people willing to help themselves through the difficult times. They are into exercises helping their mental health and sharing their issue with other people experiencing same or similar issues as them. The 6 people participated in the testing - 4 females, 2 males aged 30 - 45 y.o.






Tasks given to participants
Choosing mood
Filling up questionnaire
Search for exercise / community they are interested
Tasks given to participants
Choosing mood
Filling up questionnaire
Search for exercise / community they are interested
Tasks given to participants
Choosing mood
Filling up questionnaire
Search for exercise / community they are interested






Observations
Did users complete a task or not?
Did users make an error they couldn’t recover from? Did they enter the wrong data, or go to the wrong place?
How much did the user complete without making an error?
What score would users give their own satisfaction? Ease of use?
What did users enjoy? What would they want to be changed? Added?
Observations
Did users complete a task or not?
Did users make an error they couldn’t recover from? Did they enter the wrong data, or go to the wrong place?
How much did the user complete without making an error?
What score would users give their own satisfaction? Ease of use?
What did users enjoy? What would they want to be changed? Added?
Observations
Did users complete a task or not?
Did users make an error they couldn’t recover from? Did they enter the wrong data, or go to the wrong place?
How much did the user complete without making an error?
What score would users give their own satisfaction? Ease of use?
What did users enjoy? What would they want to be changed? Added?
Issues to solve
Giving a small description of exercises
Provide more moods to choose
The questionnaire to have more than 3 questions for better results
Choosing goal options is better than writing them
Issues to solve
Giving a small description of exercises
Provide more moods to choose
The questionnaire to have more than 3 questions for better results
Choosing goal options is better than writing them
Issues to solve
Giving a small description of exercises
Provide more moods to choose
The questionnaire to have more than 3 questions for better results
Choosing goal options is better than writing them
Test metrics
Test metrics
Test metrics
Quantitative metrics
Quantitative metrics
Quantitative metrics
Successful task completion
Successful task completion
Successful task completion
Time on page
Time on page
Time on page
Number of errors
Number of errors
Number of errors
Qualitative metrics
Qualitative metrics
Qualitative metrics
Critical / Non-critical errors
Critical / Non-critical errors
Critical / Non-critical errors
Subjective measures
Subjective measures
Subjective measures
Likes, dislikes, recommendations
Likes, dislikes, recommendations
Likes, dislikes, recommendations
System Usability Scale
System Usability Scale
System Usability Scale
Quantitative metrics results
Quantitative metrics results
95%
Success rate
95%
Success rate
95%
Success rate
82%
Time on page
82%
Time on page
82%
Time on page
56%
Number of
errors
56%
Number of
errors
56%
Number of
errors
Qualitative metrics results
Qualitative metrics results
Critical / Non-critical errors - users experienced difficulty entering the correct data during the sign-up process.
Critical / Non-critical errors - users experienced difficulty entering the correct data during the sign-up process.
Critical / Non-critical errors - users experienced difficulty entering the correct data during the sign-up process.
Subjective measures - all users found the app easy to use.
Subjective measures - all users found the app easy to use.
Subjective measures - all users found the app easy to use.
Likes, dislikes, recommendations - most users enjoyed the app and felt confident while using it. They intended to use it for mental health support and would recommend it to others. Their main concerns were whether the app would be more affordable than others and if it provided sufficient privacy, particularly in the community section.
Likes, dislikes, recommendations - most users enjoyed the app and felt confident while using it. They intended to use it for mental health support and would recommend it to others. Their main concerns were whether the app would be more affordable than others and if it provided sufficient privacy, particularly in the community section.
Likes, dislikes, recommendations - most users enjoyed the app and felt confident while using it. They intended to use it for mental health support and would recommend it to others. Their main concerns were whether the app would be more affordable than others and if it provided sufficient privacy, particularly in the community section.
Implementation
Implementation
Implementation
Upon completing the usability test, we updated the prototype by implementing
all user-suggested improvements.
Upon completing the usability test, we updated the prototype by implementing all user-suggested improvements.
Upon completing the usability test, we updated the prototype by implementing
all user-suggested improvements.




Prototype
Prototype
Prototype
High-fidelity prototype
High-fidelity
prototype
Design
Design
Interactive prototype testing
Interactive prototype
testing






Daily onboarding
The pages empowers users to select their current mood, complete an insightful questionnaire, and establish daily goals. By analyzing the collected information, it confidently recommends tailored exercises and communities to enhance mental health of user.
Daily onboarding
The pages empowers users to select their current mood, complete an insightful questionnaire, and establish daily goals. By analyzing the collected information, it confidently recommends tailored exercises and communities to enhance mental health of user.
Daily onboarding
The pages empowers users to select their current mood, complete an insightful questionnaire, and establish daily goals. By analyzing the collected information, it confidently recommends tailored exercises and communities to enhance mental health of user.
Menu
The page enables users to explore suggested and popular exercises, as well as suggested and trending communities. Users are greeted with a daily motivational quote, and they can access their profile and profile settings.
Menu
The page enables users to explore suggested and popular exercises, as well as suggested and trending communities. Users are greeted with a daily motivational quote, and they can access their profile and profile settings.
Menu
The page enables users to explore suggested and popular exercises, as well as suggested and trending communities. Users are greeted with a daily motivational quote, and they can access their profile and profile settings.






Exercise
Depending on the type of exercise, users will receive instructions on how to perform them. Exercises may include:
Videos
Audio
Images with instructions
Task templates etc.
Exercise
Depending on the type of exercise, users will receive instructions on how to perform them. Exercises may include:
Videos
Audio
Images with instructions
Task templates etc.
Exercise
Depending on the type of exercise, users will receive instructions on how to perform them. Exercises may include:
Videos
Audio
Images with instructions
Task templates etc.
Community
This page empowers users to connect seamlessly with fellow app users. Each community is expertly overseen by certified CBT psychologists, guaranteeing that conversations remain focused on the community topic. The psychologists are administrators of the communities, ensuring that it is a safe space for users to share their feelings and thoughts while providing them with useful tips and suggestions.
Community
This page empowers users to connect seamlessly with fellow app users. Each community is expertly overseen by certified CBT psychologists, guaranteeing that conversations remain focused on the community topic. The psychologists are administrators of the communities, ensuring that it is a safe space for users to share their feelings and thoughts while providing them with useful tips and suggestions.
Community
This page empowers users to connect seamlessly with fellow app users. Each community is expertly overseen by certified CBT psychologists, guaranteeing that conversations remain focused on the community topic. The psychologists are administrators of the communities, ensuring that it is a safe space for users to share their feelings and thoughts while providing them with useful tips and suggestions.






Calendar
These pages offer users a comprehensive monthly and yearly overview of their well-being. Each date displays helpful information about their mood, completed exercises, and community involvement. Furthermore, users can gain insights into their overall well-being and progress through detailed monthly and yearly statistics, along with the option to download informative reports.
Calendar
These pages offer users a comprehensive monthly and yearly overview of their well-being. Each date displays helpful information about their mood, completed exercises, and community involvement. Furthermore, users can gain insights into their overall well-being and progress through detailed monthly and yearly statistics, along with the option to download informative reports.
Calendar
These pages offer users a comprehensive monthly and yearly overview of their well-being. Each date displays helpful information about their mood, completed exercises, and community involvement. Furthermore, users can gain insights into their overall well-being and progress through detailed monthly and yearly statistics, along with the option to download informative reports.
Final test
Final test
Final test
Interactive prototype testing
The final test included interactive prototype testing to ensure that users are comfortable using all apps features. The users gave us a positive feedback while testing. The overall score was 90%.
Interactive prototype testing
The final test included interactive prototype testing to ensure that users are comfortable using all apps features. The users gave us a positive feedback while testing. The overall
core was 90%.
Interactive prototype testing
The final test included interactive prototype testing to ensure that users are comfortable using all apps features. The users gave us a positive feedback while testing. The overall score was 90%.



Thank you for your attention!
Thank you for your attention!
Thank you for your attention!

